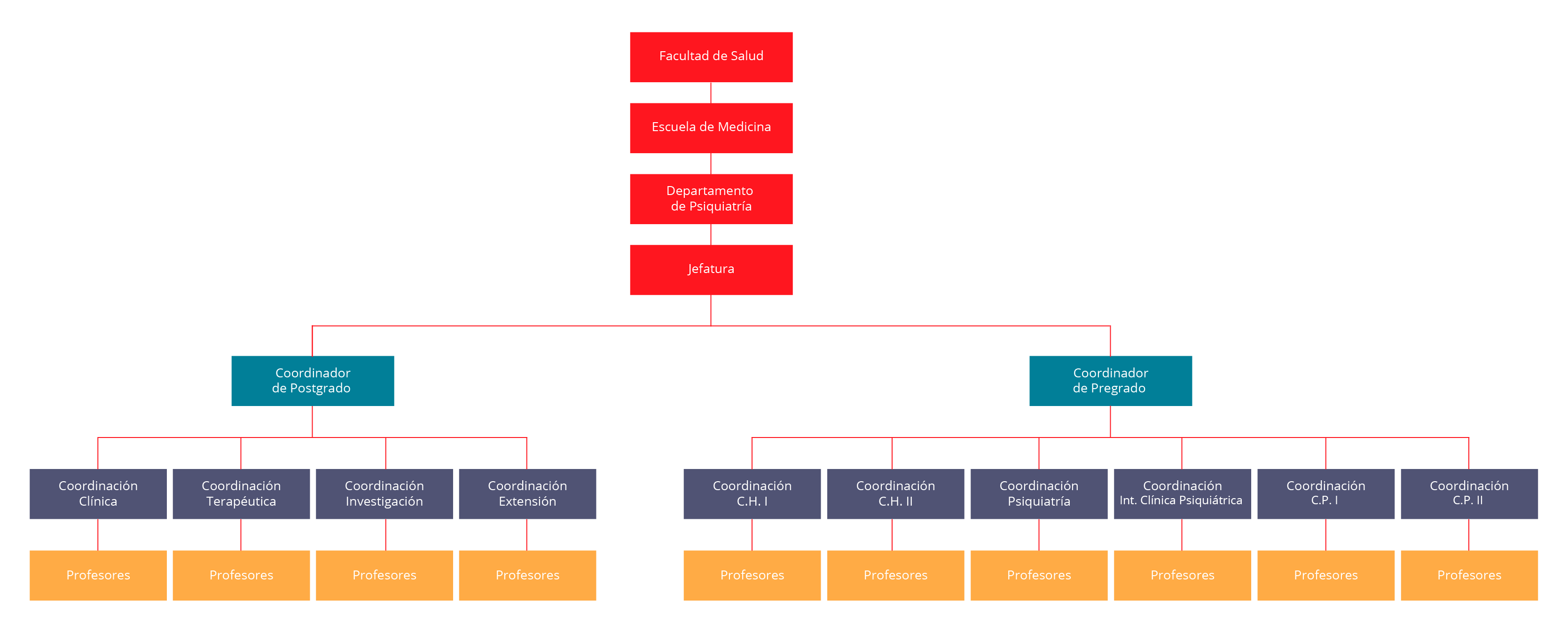
Escuela de Medicina

Desde 1959, el Departamento de Psiquiatría de la Facultad de Salud de la Universidad del Valle, ofrece a los médicos graduados un programa de residencia en la especialidad de psiquiatría.

Especialización en Psiquiatría

Misión

Formar en psiquiatría a estudiantes de pregrado y postgrado vinculados a la Universidad del Valle con un enfoque biopsicosocial, en capacidad de ejercer con responsabilidad social en los diferentes niveles de complejidad del sistema de salud y ámbitos comunitarios y realizar investigación clínica, social y disciplinar que contribuyan a la solución de problemas de salud a nivel regional, nacional e internacional.

Visión

El Departamento de Psiquiatría de la Universidad del Valle proyecta a diez años ser reconocido. A nivel nacional e internacional por su calidad en la formación de profesionales en las diferentes áreas de la Psiquiatría.

Sociedad, ética, política

A lo largo de 60 años las investigaciones de los profesores del Departamento de Psiquiatría han cubierto diferentes áreas de investigación en el campo de la psiquiatría y la salud mental, desde aspectos clínicos, epidemiológicos a investigación en el campo de la psiquiatría social, como ejemplo de ello se enuncian algunos de los trabajos:

  • Prevalencia de trastornos mentales en Cali.
  • Actitudes comunitarias hacia el trastorno mental, la psiquiatría y los psiquiatras.
  • Percepción de los trastornos mentales por parte de profesionales de la salud.
  • Secuelas de la encefalitis equina venezolana en humanos.
  • Características psicológicas de suicidas frustrados.
  • Aspectos psicosociales del aborto provocado.
  • Estudio piloto internacional sobre esquizofrenia ( con seguimiento de la cohorte original a los 2, 5, 10 y 26 años).
  • Determinantes del curso y desenlace de trastornos mentales severos.
  • Estrategias para la extensión de los cuidados de salud mental en países en desarrollo.
  • Efectos de drogas psicotropas en diferentes poblaciones.
  • Perturbaciones psicológicas y psicosomáticas asociadas con el uso de métodos permanentes de control de la fertilidad.
  • Humanización del cuidado médico.
  • El contexto temporo-espacial en los trastornos depresivos.
  • Evaluación del efecto terapéutico de varios tipos de psicofármacos.
  • Prevalencia de depresión en estudiantes de medicina.
  • Factores tóxicos en las psicosis.
  • Carlos Alberto Miranda Bastidas
  • David Ernesto Martínez Pérez
  • Delia Cristina Hernández Librado
  • Eduardo Botero Toro
  • Eduardo Castrillón Muñoz
  • Esteban López Tenorio
  • Gerardo Campo Cabal
  • Henry Valencia Upegui
  • Juan Carlos Rivas Nieto
  • Juliana Galindo Álvarez
  • María Adelaida Arboleda Trujillo
  • María Constanza Motoa Solarte
  • Martha Lucía Velásquez Lasprilla
  • Óscar Armando Díaz Beltrán
  • Sandra Milena Ramírez Rivera
  • Victor Andrés Narvaez Campo
  • Zenaida Conde González

Docencia

  • Enseñanza de psiquiatría a estudiantes de Medicina (En contraste con otros programas de medicina, en la Universidad del Valle, el estudiante tiene contacto con salud mental y psiquiatría desde los primeros semestres hasta el último año de internado, con seis asignaturas).
  • Programas docentes para enfermería, trabajo social y rehabilitación.
  • Programa de graduados para residentes en psiquiatría, con una duración de tres años, de tiempo completo y dedicación exclusiva.
  • Asignaturas en posgrado para médicos familiares y pediatras.
  • Diseño del Plan Piloto de Psiquiatría Social para trabajo comunitario, con la participación de residentes y estudiantes de psiquiatría.
  • Cursillos de salud mental para personal paramédico (auxiliares de enfermería, promotores de salud).
  • Elaboración por parte de profesores del Departamento de material didáctico y participación en la elaboración de escalas de tamizaje.

Servicios

  • El Departamento jugó un papel muy activo en la conversión del antiguo “asilo” en el Hospital Psiquiátrico San Isidro.
  • Creación de la consulta externa en el Hospital Psiquiátrico.
  • Creación de la consulta externa en el Hospital Universitario del Valle.
  • Servicio de interconsultas en el Hospital Universitario del Valle.
  • Creación de la Unidad de Salud Mental en el Hospital Universitario del Valle. Ampliación y modernización de las instalaciones.
  • Extensión de cuidados de salud mental en diferentes barrios de la ciudad de Cali como El Guabal, Unión de Vivienda Popular y posteriormente en Siloé y Meléndez, así como algunos barrios de Palmira y puestos de salud rurales de ese municipio.
  • Actualmente participa activamente en la oferta de servicios de salud de atención hospitalaria y ambulatoria en el Hospital Departamental Psiquiátrico Universitario del Valle, la Unidad de Salud Mental del Hospital Universitario Evaristo García, la atención ambulatoria y de programas extramurales en psiquiatría de la Red de Salud de Ladera y asiste a actividades docente asistenciales con residentes en Fundar de Colombia.

Liderazgo

En diversas épocas, a miembros del Departamento les ha correspondido desempeñar funciones destacadas en los ámbitos profesionales nacional o internacional, así:

  • Miembros fundadores de la Sociedad Colombiana de Psiquiatría.
  • Presidentes de la Sociedad Colombiana de Psiquiatría.
  • Miembros del Grupo de Expertos en Salud Mental de la Organización Mundial de la Salud.
  • Secretario adjunto de la Asociación Mundial de Psiquiatría.
  • Decanos de la Facultad de Medicina.
  • Miembro del Comité Consultivo para Investigación en salud, de la OMS.
  • Participación de todos los miembros del departamento en los ejercicios clínicos para el estudio y caracterización de casos en la preparación de la Décima Clasificación de Enfermedades (CIDE 10) de la OMS.
  • Miembros del consejo editorial de varias revistas de circulación internacional.
  • Organización de tres congresos nacionales de la Sociedad Colombiana de Psiquiatría, en Cali.

Programas Académicos

Especialización en Psiquiatría

  

Programas Académicos

Son utilizadas una variedad de métodos de enseñanza y aprendizaje dentro de las cuales se destacan: Tutoría: cada residente dispone de un tutor por períodos de un año con el cual se reúne semanal o quincenalmente para un adecuado seguimiento del proceso de enseñanza – aprendizaje. Supervisión: esta puede ser de dos tipos: Permanente: que corresponde a la brindada por los docentes de las respectivas rotaciones (por ejemplo: Clínica Psiquiátrica; Psiquiatría de Enlace; Rehabilitación en Salud Mental; Psiquiatría del Infante y del Adolescente etc.) o en aquellas eventualidades que así lo ameriten; Individual y grupos: en forma semanal para el seguimiento de pacientes especiales o de aquellos que se encuentran en psicoterapia. Seminarios: revisión de contenidos en forma estructurada, sistémica y organizada por parte de los residentes y la coordinación de uno o más docentes Práctica supervisada: atención directa de personas con patología psiquiátrica. El nivel de complejidad guarda relación con el nivel alcanzado por el residente. Grupos de apoyo: en varios servicios hospitalarios el residente adelanta actividades educativas con familiares de pacientes tendientes a promocionar la salud, prevenir recaídas y alcanzar metas en rehabilitación. Sesión Clínica: una vez por semana uno de los residentes tiene bajo su responsabilidad y con la colaboración de un docente la presentación de un paciente de interés. Con la participación de los docentes se emiten recomendaciones para el manejo terapéutico de dicho paciente. Revisión de Literatura: una vez por semana todos los residentes se reúnen con un docente del departamento para la discusión de artículos relevantes de la literatura científica. Actividades docentes: con estrecha supervisión docente, son delegadas en los residentes algunas funciones educativas. Esta actividad busca desarrollar habilidades comunicativas en el residente, siendo de especial importancia para futuras acciones en promoción de la salud y prevención de la enfermedad mental. Video-club: bajo la coordinación de un docente se adelanta un video-club de periodicidad variable. Equipo docente asistencial: participación en reuniones docente asistenciales conducidas por docentes del Departamento de Psiquiatría que se desempeñan como líderes de diferentes equipos de salud mental.

Espacios de Práctica

  • Hospital Departamental Psiquiátrico Universitario del Valle.
  • Unidad de Salud Mental – Hospital Universitario del Valle Evaristo García.
  • Red de Salud de Ladera – IPS Siloé, IPS Melendez.
  • Fundar de Colombia.
  • Fundación Valle del Lili.

Extensión

En los últimos cinco años, el Departamento de Psiquiatría se ha propuesto la generación de espacios de difusión técnico científica en el campo de la psiquiatría y la salud mental, que trasciende a los estudiantes formales del Programa de Especialización en Psiquiatría y a los estudiantes de pregrado de Medicina, entre los cursos y jornadas ofertadas encontramos:

  • Cátedra Internacional de Psicopatología y Clínica Psiquiátrica Profesor Germán Berríos.
  • Conversatorio Políticas y Salud Mental Comunitaria.
  • Disritmias tálamo-corticales en neurología y psiquiatría.

Desde 1954 el Doctor Carlos A. León Salta comenzó a realizar algunas actividades de docencia, sin embargo la organización del Departamento de Psiquiatría se inició en 1955 con el nombramiento del primer profesor de psiquiatría de tiempo completo, un profesor asistente tiempo completo y dos instructores de tiempo parcial. En 1956, el recién formado Departamento de psiquiatría fue designado como entidad consejera en aspectos técnicos y médicos del Asilo San Isidro, único establecimiento público para el cuidado de enfermos mentales en el Valle del Cauca, que para entonces solo realizaba actividades de contención y aislamiento, sin mayores perspectivas de tratamiento. Según el relato del Profesor León, éste encontró que “las actividades sólo se orientaban a proteger a los guardianes de la supuesta peligrosidad de los pacientes y en cuanto al manejo y cuidados la noción imperante podría sintetizarse en el principio de que los locos nada sienten…”. De la mano del Departamento de Psiquiatría, se instauró entonces un modelo médico en la atención de los pacientes, se cambió el nombre a Hospital Psiquiátrico San Isidro, se inició la elaboración de historias clínicas, se estableció una regulación frente a las contenciones físicas de las que eran objeto los pacientes, se puso en vigencia un sistema de normas para el manejo terapéutico de pacientes desde su admisión hasta su salida y se obtuvo la participación activa de estudiantes de medicina e internos para el cuidado clínico de los pacientes, como parte integral de su entrenamiento. En 1955 se diseñó para el Departamento un plan a quince años dividido en tres etapas, los primeros cinco años se destinaron al desarrollo del programa de enseñanza para estudiantes de medicina, de manera que incluyera aproximadamente 600 horas de trabajo en psiquiatría o disciplinas conexas en la etapa de pre-grado. Por otra parte, se iniciaron cursos de psiquiatría para enfermeras y trabajadoras sociales, dictados por miembros del Departamento de Psiquiatría. En los segundos cinco años, el interés principal fue el desarrollo de un programa de adiestramiento para graduados a la par con el mejoramiento en el cuidado asistencial y las instalaciones hospitalarias y de consulta externa del Hospital Psiquiátrico San Isidro. Se obtuvo un nivel aceptable de integración entre la docencia y las actividades clínicas y administrativas y se concretó la posibilidad de un programa satisfactorio de internado y residencia, gracias a un cuerpo docente más numeroso y mejor preparado. Los principales objetivos académicos durante esta etapa fueron el incremento de personal docente y la mejor capacitación para la enseñanza y la prestación de servicios. A partir de 1965 los miembros del Departamento se enfocaron en el desarrollo de la investigación de tipo epidemiológica y en el campo de la psiquiatría social, con prácticas extrahospitalarias, a fin de evaluar las características del trastorno mental en el medio colombiano y establecer las bases para futuros programas de salud mental comunitaria. En 1967 se inició un período importante de colaboración con la Organización Mundial de la Salud al haberse designado al Departamento de Psiquiatría como uno de los 9 centros donde se llevaría a cabo el Estudio Piloto Internacional de Esquizofrenia. La participación en este estudio permitió un activo intercambio con profesionales de otros países y una mejor capacitación para los trabajos de investigación. Entre 1967 y 1974 el Departamento desarrolló el “Proyecto Piloto de Psiquiatría Social” en los centros de salud de los barrios El Guabal y Villanueva al oriente de Cali y en el Centro Médico de Candelaria (en el municipio de Palmira), además se inició un trabajo en la cárcel para mujeres “El Buen Pastor”. Entre los objetivos del Proyecto se contemplaba implementar el tratamiento del paciente cerca a su familia y territorio, como una alternativa al manejo hospitalario. En el proyecto participaban residentes de tercer año y estudiantes de sexto año de medicina, además de enfermeras, auxiliares de enfermería en salud pública y trabajadores sociales. De manera paralela a las actividades del Hospital Psiquiátrico San Isidro y del proyecto de psiquiatría social, a finales de los sesenta el Departamento de Psiquiatría comenzó a gestionar la creación de una unidad de salud mental para el Hospital Universitario del Valle (hospital de mayor nivel de complejidad en el sector público), apoyados en la Resolución la No. 679 de 1967 (17 mayo) del Ministerio de Salud “Por la cual se establecen normas y reglamento interno para unidades psiquiátricas en hospitales generales”. La década de los setenta y principios de los ochenta se caracterizó por una estrecha relación del Departamento de Psiquiatría de la Universidad del Valle con la Organización Mundial de la Salud; esta relación sirvió para impulsar el modelo de Atención Primaria como parte de las actividades en psiquiatría. Entre 1975 y 1980 la OMS realizó un estudio multicentrico sobre estrategias para la extensión de cuidados de salud mental en países en desarrollo, el Departamento de psiquiatría participó en el proyecto con un programa realizado en el barrio Unión de Vivienda Popular. Dos productos de este estudio colaborador de la OMS fueron el diseño del cuestionario de autoreportaje de síntomas (SRQ por sus siglas en inglés) que posteriormente fue publicado en forma de cartilla para adiestramiento de trabajadores primarios de salud en 1983 (Serie Paltex de la OMS/OPS) y el cuestionario de reportaje de síntomas en niños publicado por Giel y colaboradores en 1981(RQC). En los ochenta, además de consolidar la relación con el Hospital Psiquiátrico y la Unidad de Salud Mental del Hospital Universitario del Valle, se desarrolló el “Proyecto Piloto II” en un centro de salud periférico (Hospital Primitivo Iglesias) al noreste de Cali, donde ya se venía trabajando desde 1979, se capacitó a auxiliares de enfermería en técnicas de entrevista, elaboración de historia clínica psiquiátrica, síndromes como psicosis aguda, epilepsia, reacciones situacionales y principios de psicofarmacología, para que esta actuaran como agente psicoterapéutico básico, preparaban un informe al psiquiatra supervisor, que daba el diagnostico y proponía el tratamiento sin entrevistar al paciente, y en casos seleccionados, el residente de psiquiatría realizaba la atención directa. A partir de mediados de los ochenta las actividades comunitarias se concentraron en el Centro de Salud de Siloé a través del “Programa de Atención Primaria en Psiquiatría”, inicialmente financiado por la Fundación W.K. Kellogg. En el programa se enfatizaba en la formación en pregrado y posgrado más que en el aspecto asistencial. Los cambios de política en salud de Colombia y la crisis económica de la Universidad en los noventa, influyó para que en esa década el Departamento se concentrara en preservar y fortalecer las prácticas docente asistenciales en los espacios donde el Programa ya tenía presencia y reorganizara el grupo docente luego de la jubiliación de 6 profesores nombrados. Una vez superada la crisis, se realizaron revisiones del contenido curricular, se ampliaron los espacios de práctica del posgrado en programas específicos para cubrir áreas como adicciones y neuroimágenes. Se obtuvo el registro calificado al Programa de Especialización en Psiquiatría en el 2006 y se renovó en el 2011. Actualmente el Programa de Especialización en Psiquiatría se encuentra en proceso de acreditación de alta calidad, cuenta con siete profesores nombrados y once profesores contratistas.

 

 
Contáctenos:

Departamento de Psiquiatría
Correo electrónico: Esta dirección de correo electrónico está siendo protegida contra los robots de spam. Necesita tener JavaScript habilitado para poder verlo.
Teléfono: 5574944 - 5572208
Ubicación: Edificio 112 - Hospital Universitario del Valle, Unidad de Salud Mental, Piso 2
Universidad del Valle - Campus San Fernando